高校毕业生一半薪水付房租?中央投400亿支持16城

2019-07-25 06:46 来源:人民日报

为了支持当地住房租赁市场,中央将动用财政资金奖补北上广深等16个试点城市,涉及到的真金白银会有多少?

第一财经记者获悉,上述16个城市一年的奖补资金总额将达134亿元,如按三年计算则总额为402亿元。

微信图片_20190725090524.jpg

此时正值高校毕业生的租房高峰期,按照往年惯例,热点城市的房租也会迎来一波季节性上涨。此次中央出台的政策,能否及时缓解这些城市的房租压力?

多数城市房租收入比颇高

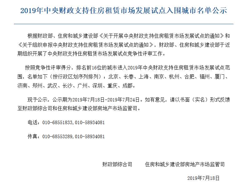
中央财政支持住房租赁市场发展试点的相关工作今年年初就已经展开,有22个大中城市被列入申报范围,财政部、住房和城乡建设部于近期组织开展了试点竞争性评审工作。

按照竞争性评审得分,排名前16位的城市进入2019年中央财政支持住房租赁市场发展试点范围,名单如下(按行政区划序列排列):北京、长春、上海、南京、杭州、合肥、福州、厦门、济南、郑州、武汉、长沙、广州、深圳、重庆、成都。

微信图片_20190725090527.jpg

为何是这些城市入选?

第一财经记者获悉,根据内部下发的方案,申报对象将是人口净流入、租赁需求缺口大的城市。而决定一个申报城市能否入选的具体指标是:申报城市新增租赁房源数量、解决新市民租赁需求人数、住房租赁信息服务与监管平台建设情况等。

中原地产首席分析师张大伟认为,此次鼓励租赁市场发展的试点城市,基本都是一二线城市,这些城市租赁相对数量多,租金高,稳定了这些区域的租赁市场,全国租赁市场基本就稳定了。这些区域的租赁市场发展了,基本全国租赁市场也就平稳了。

从数据来看,一些热点城市住房租金居高不下,租户的房租收入比过高,资金压力过重。而推动租金上涨,除了有季节性租赁小高峰因素外,根源仍然是人口流入导致租房需求增加。近年来热点城市人才引进力度加大、落户门槛降低,人口吸引力进一步增强,人口流入导致租房需求增加。

诸葛找房近期发布“全国50城租房压力排行榜”,报告显示在一线城市若想一个人整租一居室,房租占收入六成以上,北、上、深更是高达九成以上。即使是退而选择合租,在一线城市的租房成本也达到收入的30%以上。

部分二线城市压力也不小,杭州、大连、重庆、哈尔滨纷纷挤进租房压力榜前十名。近两年在人才争夺中优胜的成都、西安紧随其后。

与上述“全国50城租房压力排行榜”相比可发现,此次16个试点城市中大多数“整租一居室租金收入比”超过了50%。

此次两部委开展的试点工作,显然也是针对这些城市的租房难、租金贵问题,试图通过财政支持的引导效应,改善这些城市的租赁住房消费环境,加快形成租购并举的格局。

“租赁市场的健康是房地产市场健康的一个重要组成部分,只有租赁市场稳定了,买卖市场才能稳定,当下租赁市场的确存在部分问题,但随着政策的重视,租赁市场的稳定可以预期。”张大伟称。

对房租较为敏感的还有今年刚入职场的高校毕业生群体。2019年全国高校应届毕业生约834万人,一般而言,热点城市仍是他们的工作首选地。

诸葛找房报告认为,随着毕业季的带来,毕业生租房需求集中释放,带动6月租赁市场价格整体走高。一线城市的价格上涨表现更为明显。

“近四成的毕业生租金支出占到收入30%以上。在一线城市工作生活的毕业生中有相当一部分人要用一半以上的薪水支付租金。如果想整租,离开家庭的支持是很难实现的。”该报告称。

三年400亿元资金支持

租房市场并非一个简单的自发市场,需要政府在其中承担大量的责任和发挥作用。譬如发布租房市场的相关规范,监管并整顿市场乱象,建设公租房在内的房屋以提供更多租赁房源等。

这也是为何发展租赁市场需要财政支持的一个原因。

第一财经获悉,16个示范城市确定后,中央财政将按城市规模分档给予奖补资金支持。其中,直辖市每年10亿元,省会城市和计划单列市每年8亿元,地级城市每年6亿元。试点示范期为三年。

纵观上述16个城市,北京、上海和重庆为直辖市,其余13个城市均为省会城市或计划单列市。换言之,上述16个城市一年的奖补资金总额将达到134亿元,如按三年计算则为402亿元。

这些奖补资金怎么用?按照相关方案,这些资金可用于多渠道筹集租赁住房房源、建设住房租赁信息服务与监管平台等与住房租赁市场发展相关的支出。示范城市可以自主确定资金使用方案。

易居研究院智库中心研究总监严跃进认为,对于纳入租赁试点的城市,租赁市场发展的财政资金会更加到位,这有利于租赁市场的发展,包括租赁平台的建立和完善、租赁用地的供给、租客相关租赁权益的保障。财政支持包括财政补贴、税费减免等,相关试点后不排除在此类城市会推出一系列可供示范和借鉴的租赁住房范本。

严跃进表示,此次16个试点名单包括了一线城市和部分二线城市,基本上都是东中西部相对规模大的城市。从城市等级看,苏州、西安、沈阳、青岛等热点城市没有纳入试点,此类城市后续需要快马加鞭积极发展住房租赁市场。

试点期间,各城市应该按年报送试点工作进展情况。同时,财政部和住建部将对示范城市奖补资金使用情况开展绩效评价,对达不到预期绩效目标的,相应调减预算。

自从中央提出租售并举的楼市发展方向之后,地方已经紧锣密鼓地出台各类政策,对租赁市场予以扶持和促进。

张大伟称,2018年全国有百城发布租赁鼓励政策,2019年继续密集发布政策,累计超过30次,其中包括公租房、租赁规范,整顿租赁市场乱象、租金稳定,租赁房源供应等。

发展租赁市场,房源多寡是一个重要环节,也直接影响整个租赁市场的供需格局。为了增加租赁房源供应,除了挖掘城市存量房源外,多个热点城市也在加快推进集体土地建租赁房试点。

2017年8月和2019年1月,自然资源部和住建部两次批准18个城市开展利用集体建设用地建设租赁住房试点,第一批是北京、上海、沈阳、南京、杭州、合肥、厦门、郑州、武汉、广州、佛山、肇庆、成都,第二批则为福州、南昌、青岛、海口、贵阳。

与上述16城市对比可见,两者之间多有重叠。此外,根据此次申报要求,申报城市的新增租赁房源数量也是一个重要的评选指标。

热点推荐