2022-05-07 15:57 来源:科普中国
说到维生素,很多人的脑中会出现A、B、C、D等字母,每种不同的维生素也有着不同的作用。但你有没有发现,在这中间,维生素B族有些特殊,它的后面总是跟着不同的数字,B1、B12……为什么维生素B有好多种?它们分别都有什么作用呢?今天就来了解一下关于它的故事。
B族维生素与诺贝尔奖
19世纪以前,人们一直都认为:凡是在一个地区像流行病一样扩散的疾病,是因为环境中存在某种物质而发生的,而并非是人们从环境中摄入的食物缺乏某种物质所致。
而维生素的发现,颠覆了人类早期对疾病病因的固定认知。至今为止,先后有19位科学家因为发现了维生素和研究揭示维生素与健康的关系而获得了诺贝尔医学生理奖,而其中7位科学家却是因为在维生素B的发现、维生素B的合成以及首次指出和验证了维生素B在能量代谢中的作用方面的突破性贡献而获得了诺奖。
其中最著名的研究之一是荷兰的艾克曼医生,耗费多年的时间和精力进行实践研究,揭示了解开了脚气病的秘密,从米糠中提取维生素B1,并且最终把糙米当作“药”吃,使得脚气病人痊愈。
维生素家族包括哪些?
随着医学、化学和遗传学的发展,我们知道了维生素是一个庞大的家族。起初发现维生素,为了便于记忆,都被冠以了各种字母和数字。后来发现,维生素被吸收和在血液循环中运输的方式,以及在体内能否储存的状况和体内容易流失的程度,都是由它们在水和脂中的溶解性的不同特性来决定。所以,维生素又分为了两大类:脂溶性(维生素A、D、E、K)和水溶性(维生素C和B族维生素)。
所谓B族维生素是具有相互协同作用共同特性的一类水溶性维生素,包括维生素B1(硫胺素)、维生素B2(核黄素)、维生素B3(烟酸)、维生素B5(泛酸)、维生素B6(吡哆醇)、维生素B12(氰钴素)、叶酸维生素B9、胆碱、生物素等。
不同的维生素B有什么功能?
每一个B族维生素都是构成一个或多个辅酶的组成成分,直接或间接参与能量代谢过程,虽然只是作为“帮手”来推动机体进行化学反应,但对维持健康发挥着无可替代的重要作用。B族维生素中每一个成员都有其独特性质,B族维生素的功能可归纳为:
01
发挥利用食物产热的功能。维生素B1、B2、烟酸、泛酸和生物素,通过直接参与糖、脂肪和蛋白质代谢的能量释放,在能量代谢中起着举足轻重的作用。
02
构造和修复组织、合成激素、抵抗感染,或作为燃料功能等作用。维生素B6可通过帮助身体利用氨基酸合成蛋白质。
03
通过帮助细胞吸收能量来促使其繁殖。叶酸和维生素B12对血液中的120天更新一轮的红细胞的成熟发挥不可或缺的重要作用。
04
在脑功能和情绪调节方面起着重要作用。近来,科学家们还发现B族维生素通过参与多种神经递质和类固醇激素的合成。
维生素B缺乏有哪些症状?
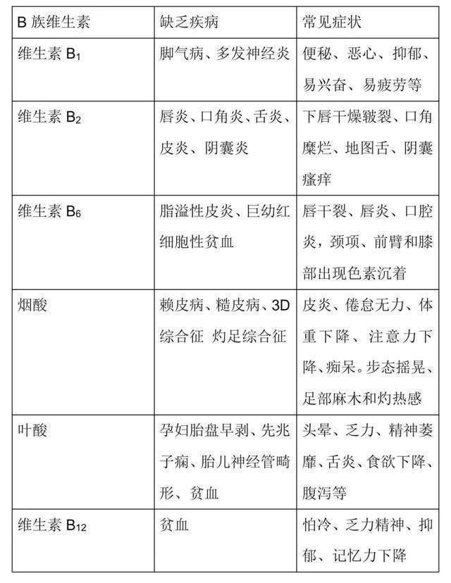
表1 常见B族维生素缺乏疾病与症状

从上表中可看出缺乏每一种B族维生素都对应一系列不同的症状,但实际上,B族维生素的缺乏很少单独出现。某种B族维生素缺乏,同时也预示着其他B族维生素也会缺乏,只不过是其中一种的缺乏更明显而已。只有动物实验中,在喂食方案做到了只缺少某一种维生素,才能如此清楚地划分这些症状。
虽然,B族维生素的缺乏会使身体的每个细胞都会受到影响,但是因缺乏带来的对整个身体机能的退化却不易观察,甚至对儿童少年造成的生长发育的缓慢和滞后也常被忽略。
然而,根据中国人群营养与健康监测数据来看:我国成年居民各年龄段维生素B1和维生素B2的摄入不足比率近10年来持续在80%以上,B族维生素的缺乏在我国非常普遍,所以,预防B族维生素缺乏应该给予高度关注。
如何补充B族维生素?
全谷类、瘦肉、动物肝脏、酵母、奶及其制品、绿叶蔬菜等食物中都含有一定量的B族维生素成员,因此,一般人群在日常饮食中若能坚持遵循《中国居民膳食指南2022》中“食物多样化,合理搭配”“多吃蔬果、奶类、全谷、大豆”“适量吃鱼、禽、蛋、瘦肉”等准则,就能达到预防包括B族维生素在内的营养素缺乏病的目的。
但是,一些对B族维生素需求增加或吸收能力受到限制的人群,如孕妇、乳母、常喝酒的人群、喜好精加工食物和含糖饮料的人群、老年人、肠胃部分切除者、肾功能不全者,在尽量做到均衡膳食的基础上,还需特别在咨询营养师、医生等专业人士的意见后,选择补充膳食补充剂。对这些人群的把“多喝热水”的贴心关怀,换成“多吃B族维生素”。
本文专家:葩丽泽,营养学主任医师,中国营养学会科普委员


中国文明网 2022-05-07
河南日报 2022-05-07
央视新闻 2022-05-07
人民日报 2022-05-07
驻马店广视网 2022-05-07